HULPMIDDELEN

Op het einde van elke les kom je op dit tabblad terecht. Je kan hier ook steeds geraken door bovenaan op de blauwe balk bij 'meer pagina's' op 'hulpmiddelen' te klikken.

Filmpjes






Bekijk hiernaast het filmpje over de toeristische vormen opnieuw.














Bekijk hiernaast hoe je de toeristische vormen op een atlaskaart kan aflezen.














Herbekijk hiernaast hoe je een klimatogram afleest.













Herbekijk hiernaast hoe je de verandering in het landschap kan onderzoeken met Google Earth Pro

Woordenlijsten

Hieronder zien jullie enkele woordenlijsten. 

  1. Woordenlijst met verklaringen.
  2. Woordenlijst met foto's / voorbeelden.

Je moet de woorden uit de woordenlijst begrijpen. Dat wil zeggen dat je ze in je eigen woorden moet kunnen verklaren.

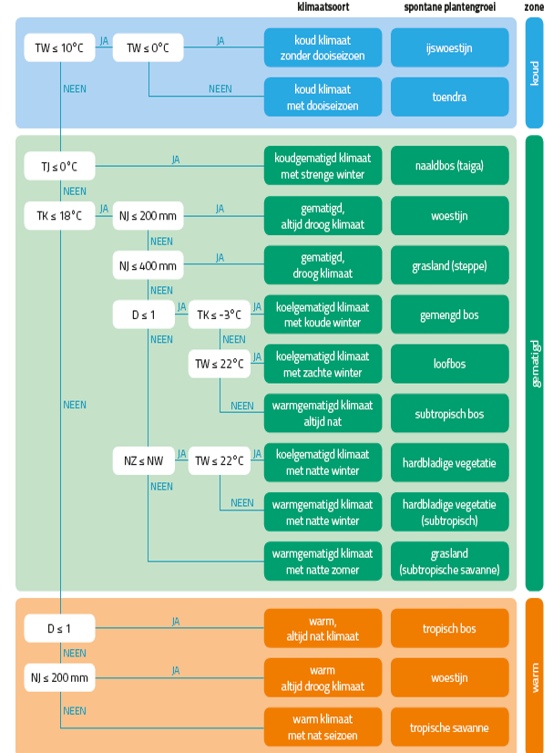
Andere hulpmiddelen

© 2020  In opdracht van Karel de Grote Hogeschool   
Mogelijk gemaakt door Webnode
Maak een gratis website. Deze website werd gemaakt met Webnode. Maak jouw eigen website vandaag nog gratis! Begin